******威廉希尔(WilliamHill-CHN)中文官方网站-Official Website
中文  |  English
当前位置: 网站首页   >   智库声音   >   正文

《中华民族共同体研究》边疆民族地区开放政策与实践的进路、成就与展望

作者:    发布人: 樊樱羞   来源:    发布时间: 2023-03-01

边疆民族地区开放政策与实践的进路、成就与展望

□张丽君 赵钱

摘要:边疆民族地区的对外开放是新时代构建高水平对外开放新格局的重要一环,也是推动各民族共同走向社会主义现代化的必由之路。本文在对开放内容和逻辑嬗变分析的基础上,观照现实,聚焦构建新发展格局中的要素畅通,发现对外开放分别在加快边境贸易增长、提升基础设施建设水平、增强产业基础能力、促进“引进来”和“走出去”相结合等方面推动了边疆民族地区要素畅通中要素激活、要素流动、要素吸引、要素集聚、要素转化、要素循环几个环节的实现,初步构成了融入和服务新发展格局的现实基础。新时代边疆民族地区的对外开放应着眼于:加快边境贸易转型升级、继续推进基础设施互联互通建设、构建高水平特色产业集群、以“一带一路”建设为引领,在服务和融入新发展格局中实现高质量发展。

关键词:边疆民族地区 对外开放 新发展格局 要素畅通 高质量发展

一、引言

“开放带来进步,封闭必然落后”。2020年边疆民族地区同全国一道全面建成小康社会,经济社会发展面貌焕然一新。但由于长期远离市场中心、交通不便以及“守边、固边”的重要使命等因素,边疆民族地区经济社会发展依然处于相对滞后的状态,仍是新时代推动实现中国式现代化的薄弱环节。在2021年中央民族工作会议上,习近平总书记强调:“民族地区要立足资源禀赋、发展条件、比较优势等实际,找准把握新发展阶段、贯彻新发展理念、融入新发展格局、实现高质量发展、促进共同富裕的切入点和发力点”。边疆民族地区拥有丰富的自然和人文资源以及约2.2万公里的漫长边境线,如何盘活现有资源,将禀赋转换为优势,开放是必由之路。经过前期的酝酿和尝试,1992年边疆民族地区对外开放政策正式实施。但边疆民族地区的对外开放不同于沿海开放,为有效挖掘“边”的潜力,边疆民族地区以边境贸易为先导,逐步开始了提升开放格局、构筑开放支撑、完善开放政策、拓展开放领域、改革开放机制等的探索。2013年“一带一路”倡议的实施是边疆民族地区对外开放的一大飞跃,边疆民族地区从“边陲末梢”变成“开放前沿”。2020年随着构建新发展格局的提出,边疆民族地区迎来又一次重大历史发展机遇。边疆民族地区不仅需要作为对外开放的前沿促进国际国内双循环,同时也是实现国内大循环的重要一环,其战略地位不言而喻。同时,这也意味着,对边疆民族地区的对外开放提出了更高要求。

那么我们关心的是,在边疆民族地区对外开放政策正式提出30年来,在对外开放政策与实践过程中,边疆民族地区走出了一条怎样的具有中国特色的、循序渐进的螺旋式上升的对外开放道路?面对新时代构建新发展格局的重大战略任务,边疆民族地区对外开放取得了哪些成就?新时代边疆民族地区对外开放应如何立足现有开放基础,进一步提升开放层次,在服务和融入新发展格局中实现全体人民共同富裕的现代化?这正是本文所要探讨的问题。

二、回望历史:边疆民族地区对外开放的实践进路

(一)边疆民族地区对外开放的发展历程

总体来说,新中国成立以来,边疆民族地区对外开放主要经历了四次重大历史机遇,分别是:1992年边疆民族地区对外开放政策的正式提出、2007年十七大提出“提升沿边开放”的战略定位、2012年“一带一路”倡议的实施和2020年新发展格局的全面构建。在新中国成立之初到改革开放前这一段时期,由于受国际形势的影响,边疆民族地区主要被作为国家重要安全屏障,加之经济基础较为薄弱,对外开放尚处于酝酿和探索阶段,时断时续,总体呈现出贸易规模较小、形式较为单一、政策支持力度不够等特征,整体开发开放水平较低。所以本文在参考学者们的研究的基础上,按照边疆民族地区对外开放水平的提升过程,以开放建设内容为依据,进一步将边疆民族地区对外开放历程划分为开放强度提高、开放高度提升、开放广度拓展和开放深度强化的四维一体提升阶段(如图1所示)。

1. 1978-1992年:发展边境贸易为主的开放强度提高阶段

在改革开放初期,按照“先富带动后富”的战略布局,沿海地区先行开展了对外开放的试验探索,边疆民族地区的对外开放还没有正式展开。为满足当地各族群众日常生产生活需要,边疆民族地区主要以临时贸易点和少数口岸的开放进行简单的、有限制的、规模较小的易货贸易和边境贸易。以云南为例,1980年云南与周边国家的边民互市仅限于生产生活必需品,且限制在20元以内。随着开放的深入以及周边形势的逐步好转,1982到1983年间,内蒙古、新疆、黑龙江作为边疆民族地区中较早开放的省区,相继开放绥芬河、满洲里、霍尔果斯、吐尔尕特和黑河等口岸,恢复了与前苏联、越南、蒙古国等周边国家的边境贸易,边境贸易日益活跃。受到鼓励,边疆民族地区的目光开始转向沿边地带,探索以发展边境贸易来繁荣经济的发展模式。1988年新疆维吾尔自治区政府工作报告强调,“要利用现有资源、地理位置和口岸优势,继续扩大边境贸易规模,增加财政收入”。1989年云南省政府工作报告同样提出要“努力扩大边境贸易”,振兴云南经济。同时,《边境小额贸易暂行管理办法》(1984)、《国务院关于口岸开放的若干规定》(1985)、《关于加快和深化对外贸易体制改革若干问题的规定》(1988)、《关于进一步改革和完善对外贸易体制若干问题的决定》(1990)、《关于积极发展边境贸易和经济合作促进边疆繁荣稳定的意见》(1991)等相关政策也陆续出台,边境贸易的开展逐步规范化,进一步加速了边境贸易发展,为下一步扩大边疆民族地区对外开放奠定了坚实基础。

2. 1992-2007年:建设开放平台为主的开放高度提升阶段

在意识到与毗邻国家发展经贸合作的巨大潜力后,边疆民族地区的对外开放步伐逐步加快。1992年,十四大报告指出:“要在国家统筹规划及支持下,利用地缘优势,扩大沿边地区开放”。至此,沿边开放政策正式提出并上升到国家战略高度。同年,以边疆民族地区省会城市为排头兵,国家又陆续批准了内蒙古满洲里、二连浩特,新疆伊宁、博乐、塔城,广西凭祥、东兴(镇),云南河口瑶族自治县、畹町、瑞丽等13个边境城市(镇)的对外开放,进一步扩大了开放范围。1992-1993年,在逐步开放的边境城市(镇)又设立了14个边境经济合作区;1996年,内蒙古满洲里市和额尔古纳市两个中俄互市贸易区启动运作;2002年中国与东盟10国签署《中国与东盟全面经济合作框架协议》,正式启动中国—东盟自由贸易区建设;2005年国家批准设立首个跨境经济贸易区——中哈霍尔果斯国际边境合作中心。至此,以口岸、省会城市、边境城市(镇)、边境经济合作区、跨境经济合作区、自由贸易试验区等为支撑的边疆民族地区对外开放平台体系逐步形成。同时在这一时期,旨在提高边疆民族地区生产力、改善各族群众生产生活条件的西部大开发、兴边富民行动也将对外开放作为实现其战略和行动目标的重要内容和关键抓手,进一步推动了边疆民族地区开放平台的建设和发展。一方面,西部大开发和兴边富民行动带来的资金、技术、人力等资源直接推动了边疆民族地区基础设施、口岸和园区建设等,进一步解决了对外开放面临的基础设施的制约问题,为充分发挥地缘优势、利用“两种资源、两个市场”创造了条件。另一方面,贴息贷款、税收优惠、财政定额返还等一系列扶持政策的支持,使边疆民族地区与周边国家和地区的经济合作不断深化,并推动面向东北亚、东南亚、南亚、中亚的大图们江、大湄公河、泛北部湾、上合组织、亚太贸易协定的次区域合作日渐增强,边疆民族地区的对外开放上升到一个新的高度。

3. 2007-2012年:推动多元合作的开放广度拓展阶段

党的十七大提出“提升沿边开放”,标志着边疆民族地区的对外开放进入一个新的阶段。以西部大开发和兴边富民行动为指引,以边境贸易为先导,以沿边开放平台为载体,边疆民族地区的对外开放由经济领域向纵深发展,并向非经济领域拓展。与边疆民族地区相邻的国家大多数为发展中国家,与我国在资源、产业、技术结构等方面互补性较强,尤其在兴边富民行动支持下,边疆民族地区依托各类项目,特色产业培育与发展等积极开展,农业、加工业、旅游业等特色产业发展逐步多元,产业化水平逐步提升,产业结构不断优化,进一步强化了在产品出口等方面的比较优势。这一时期,边疆民族地区的对外开放平台开始由建设转入实质性开发和升级阶段。2012年国家批复满洲里作为首批国家重点开发开放试验区,定位建设成为欧亚陆路大通道重要的综合性枢纽和沿边开放的排头兵,自治区政府也在口岸、通道建设、财税、投融资、人才等方面给予积极支持。2012年中哈霍尔果斯国际边境合作中心正式封关运营,主要功能包括贸易洽谈、商品展销、仓储运输、金融服务等,成为新疆“丝绸之路经济带核心区”的重要支点。依托多功能、多层次、多形式的对外开放平台体系,边疆民族地区在能源、原材料以及矿产资源等领域的对外经济技术合作持续深化。在这一过程中,凭借与毗邻国家在语言、文化等方面的天然优势,旅游、文化、医疗、教育等领域的合作也顺利开展。开放领域的不断拓展,使边疆民族地区的开放环境得到优化,进一步催化边疆民族地区与周边国家构建双边及多边沟通机制的进程,开放潜力逐步释放。

4. 2012年至今:打造制度型开放的开放深度强化阶段

从沿海、沿江到沿边的开放,中国东西双向互济的开放格局逐步形成。但是,相对于沿海、沿江开放,边疆民族地区的开放水平还相对较低,无法满足经济社会发展的迫切需求。同时易受到周边国家和地区政治、经济形势的影响,边疆民族地区开放合作难以取得较大突破。2013年,党的十八届三中全会通过的《中共中央关于全面深化改革若干重大问题的决定》强调“加快沿边开放步伐,允许重点口岸、边境城市等重点地区实行特殊方式和政策”,体现了对这一问题的思考。同年,“一带一路”的提出,更是将这一思考付诸于实践层面,将边疆民族地区的对外开放推向了制度型开放的高水平建设阶段。“一带一路”的提出,“使相对落后的中西部和沿边地区从开放末梢变为开放前沿”。随着《沿边地区开发开放规划(2014-2020年)》《关于支持沿边重点地区开发开放若干政策措施的意见》《兴边富民行动“十三五”规划》《西部陆海新通道总体规划》等文件的出台,边疆民族地区也开始挖掘自身经济发展新潜力,积极寻求在“一带一路”中展现新作为。如内蒙古建设成为向北开放的重要门户;新疆推进丝绸之路经济带核心区建设,成为向西开放的重要窗口;广西建设面向东盟的国际陆海贸易新通道;云南建设面向南亚、东南亚辐射中心和开放前沿等,“一带一路”建设成为新时代边疆民族地区对外开发的重要依托。构建新发展格局的提出,使边疆民族地区成为最能直接反映“统筹国内国外两个大局”的战略区域。2022年1月1日,《区域全面经济伙伴关系协定》(RCEP)正式生效,标志着我国对外开放在制度型建设阶段取得新突破,边疆民族地区也将在更加开放、透明、便利的投资环境中开展与周边国家合作,实现共赢。为进一步为构建新发展格局提供基础支撑,2022年3月25日国务院印发《关于加快建设全国统一大市场的意见》,以推动建设超大规模的国内市场。这一战略构想在继续推进边疆民族地区作为对外开放前沿的同时,更重要的是加强边疆民族地区市场体系建设,增强边疆民族地区嵌入国内市场的能力,并反过来加强边疆民族地区融入世界市场的能力,促进国内国际双循环的实现。

(二)边疆民族地区对外开放的逻辑嬗变

从改革开放初期到构建新发展格局的提出,边疆民族地区已从“开放末梢变成开放前沿”,“边”的优势逐步得到发挥。可以看到,这一过程不只是体现在内容维度的完善,更在于深层次逻辑的认知转变,从而开创了边疆民族地区对外开放的独特实践进路,并与沿海开放形成互济格局,共同构成我国对外开放的新格局。

1. 由兼到统:从守边固边到兴边稳边的战略转变

边疆民族地区的稳定一直是沿边地区发展的基本立足点。纵观边疆民族地区对外开放的历程,不难发现,对于如何维护边疆民族地区的安全和稳定,处理好发展与安全的关系,呈现出由“守边”来“固边”到由“兴边”来“稳边”的逻辑转换。改革开放初期,在边疆民族地区对外开放过程中如何处理发展和安全还处于探索阶段,边疆民族地区的开发开放多是基于边民生产生活需求的自发交换,在实践中更倾向于将边疆民族地区安全放在第一位,政策对边境贸易的开展多有限制。相比于发展,对外开放更多考虑的是边疆民族地区的安全,将政策体系构建的安全防护屏障作为保障边疆民族地区稳定的有效策略。这一时期,边疆民族地区的开放更具“保守性”和“谨慎性”。随着边境贸易的活跃,以沿海开放带动边疆民族地区发展的梯度转移不再是实现沿边繁荣稳定的唯一途径。发掘边疆民族地区区位优势,整合资源,基于与周边国家或地区在资源、产品、技术、资金等发展方面需求的互补性,开展经济技术交流与合作,增进互信,逐步凝聚共识,才是实现边疆民族地区稳定的根本。辩证地看待发展与安全,“以开放助发展、以发展促稳定”,安全与发展实现了内在统一,边疆民族地区的开放进程由此加快,走向更加积极、主动的建设阶段。

2. 由外到内:从政策推动到内生发展的动力转换

“以开放促发展”是边疆民族地区对外开放的基本出发点。但在对外开放以及西部大开发和兴边富民行动实施初期,为了推动边疆民族地区经济社会发展,国家主要是通过政策倾斜、转移支付、对口支援等方式直接帮助实施对外开放。这一时期边疆民族地区的对外开放主要呈现外生性特点,以政府为主导,统筹财力、人力、物力等资源,形成帮助边疆民族地区发展的外在有形力量。随着对外开放实践的深入,边疆民族地区的对外开放逐步呈现向内生性发展的趋势。第一,在建设主体上,更加强调人的主观能动性。通过技术培训、就业指导等,不断提升边民自我发展能力;第二,在要素驱动上,由原来较单纯的依赖资金、劳动力的投入,转向更加依靠技术、创新、管理等要素的发展,逐步培育对外开放的持久动力;第三,在对外开放动力催生上,“铸牢中华民族共同体意识”成为边疆民族地区开发开放各项工作开展的基本遵循。将汇聚民族团结奋斗的强大力量纳入到对外开放的动力构筑上,边民生活水平提高推动的铸牢中华民族共同体意识将成为推动边疆民族地区对外开放的重要力量源泉。

3. 由点到面:从口岸繁荣到辐射周边的模式升级

由口岸、边境城市(镇)到边境经济合作区、跨境经济区、重点开发开放试验区、自由贸易试验区等开放平台构建的边疆民族地区对外开放格局,从空间上看,经历了从点状、带状到面状的地理范围拓展;而从形式上看,体现了边疆民族地区对外开放模式的逐步升级。在对外开放初期,边疆民族地区主要以互市贸易点和通商口岸为重要载体,以简单的边境贸易为内容,在空间上呈现点状分布,与周边城市(镇)经济联系和互动性不强,辐射带动能力较弱。随着各类开放平台在边疆民族地区的创新性建设,集投资贸易、仓储物流、出口加工、金融服务等功能为一体的对外开放平台逐步形成,加之由口岸、重要节点城市连接的经济走廊的建设,进一步加强了口岸与边境城市(镇)的联系,将边疆民族地区的物力、人力、资金等要素调动起来,在实现口岸经济繁荣的同时,形成口岸、产业、边境城市(镇)的联动发展,边疆民族地区的开发开放开始由“点”向“面”发展。

4. 由量到质:从“通道经济”向“落地经济”的路径优化

在对外开放初期,边疆民族地区主要依托与周边国家邻近的地理优势,扩大边境贸易规模。口岸建设以及交通网络的布局也紧紧围绕发展边疆民族地区的“通道经济”这个主题。货运量、集装箱量、人员以及交通工具的“流量”增长是这一时期对外开放水平提高的主要表现。“一带一路”建设将边疆民族地区的对外开放推进到一个新的高度,边疆民族地区对外开放由量的增长开始到质的提升阶段。一方面,边疆民族地区对外开放由边境贸易向特色产业延伸,将特色资源转化为经济优势,改善了边疆民族地区出口产品较为单一且多以初级产品为主的边境贸易结构,逐步形成以特色产业为支撑的对外开放路径。另一方面,利用交通干线、通道、走廊的整合和集聚作用,在各类对外开放平台的支撑下,边疆民族地区特色产品向深加工迈进,并在数字化的推动下,加快了产业融合发展的步伐,产业链现代化水平得到提升。边疆民族地区对外开放正在由“通道经济”逐步向“落地经济”转型。

5. 由浅到深:从立足国内到共同发展的理念升华

立足国内特别是边疆民族地区自身发展需求,实现其经济社会发展的阶段性目标是边疆民族地区对外开放初始阶段的主要特点。随着开放的持续推进,边疆民族地区与周边国家的联系日益密切。面对共同的传统安全和非传统安全威胁,边疆民族地区与周边国家在维护共同利益中不断增进合作。“在合作中共赢,共享发展成果”,在推动边疆民族地区实现经济社会发展的同时,兼顾周边国家的合理关切逐步成为边疆民族地区对外开放的实践共识。2012年党的十八大明确提出要倡导“人类命运共同体”意识,更是将这一实践共识高度凝练,并上升到理论认识层面。尤其在“一带一路”“五通”建设引领下,边疆民族地区与周边国家的合作走向国家战略对接阶段。如“一带一路”合作倡议已与俄罗斯的“欧亚经济联盟”、蒙古国的“草原之路”、老挝的“变陆锁国为陆联国”、越南的“两廊一圈”、巴基斯坦的“愿景2025”等发展战略形成对接。边疆民族地区与周边国家的合作更加深入,“共同发展”成为新时代边疆民族地区对外开放的重要遵循。

6. 由单到双:从以外促内到双向循环的效率提升

边疆民族地区背靠国内,面向海外,具有发挥“内引外联”的独特优势。在开放初期,边疆民族地区基于自身位置、资源等禀赋,依托政策倾斜、对口支援、税收减免等政策优势,以资源、技术和设施等方面的合作为主要形式,吸引国内外资金到边疆民族地区开展投资,以此促进产业升级和技术迭代。但总体而言,以这种方式建立的与国内外市场的连接较弱,无法从根本上改变边疆民族地区在国内外尤其是国内市场供应链的相对弱势地位,边疆民族地区的对外开放效率有待进一步提高。随着边疆民族地区的区域合作日益紧密,统筹国内国外“两个市场、两种资源”成为边疆民族地区对外开放的趋势,也是提升边疆民族地区对外开放质量的必然选择。于是在强调自身投入积极改善营商环境的同时,边疆民族地区鼓励跨境企业利用国内国外资金“走出去”,开展海外投资,探索“双向投资”模式。在提升边疆民族地区对外开放效益的同时,以边疆民族地区与周边国家的紧密合作共同对国内市场形成有效需求,在这一过程中,不断提升边疆民族地区参与构建国内统一大市场的能力,进而促进边疆民族地区对外开放推动国内国际双循环的效率提升。

三、观照现实:边疆民族地区对外开放的实践成就

边疆民族地区一度是闭塞的“边陲之地”,对外开放改变了边疆民族地区的发展定位、拓展了边疆民族地区的发展空间。观照现实,构建新发展格局是“关系我国发展全局的重大战略任务”,但这也为新时代边疆民族地区以对外开放为切入点,推动边疆民族地区的高质量发展提供了新的重大历史机遇。构建新发展格局,意味着新一轮产业分工的重构,关键在于要素畅通,提高资源配置效率。边疆民族地区要素的畅通与否直接关乎要素集聚、产业承接、在全国乃至全球产业链分工中的地位。基于此,接下来本文以要素畅通为逻辑理路,分别从要素激活、要素流动、要素吸引、要素集聚、要素转化、要素循环几个环节来总结边疆民族地区的对外开放成就。

(一)边境贸易实现稳步增长,成为边疆民族地区经济增长的重要引擎

边境贸易作为沿边开放的独有形式,是边疆民族地区对外开放的基本内容,也是沿边开放水平最直接的体现。自对外开放以来,边疆民族地区基本形成了云南、广西连接的东南亚和南亚,新疆连接的亚欧大陆桥,内蒙古和东北三省连接的蒙古、俄罗斯三条贸易通道,边境贸易发展迅速,边疆民族地区的要素得以激活,“边”的优势逐步得到发挥。如图2所示,1999-2020年间,沿边地区进出口总额在波动中呈现上升趋势。1999年沿边地区进出口总额为251.7亿美元,2020年为2865.3亿美元,累计增加2613.6亿美元,年均增速为11.69%,略低于全国平均增速12.33%。从整体趋势上看,沿边地区进出口总额增长率的发展趋势与全国平均水平较为相似,且在2007-2008年、2010-2014年和2017-2019年三个时间段的增长率甚至超过全国平均水平,边疆民族地区经济发展活力进一步迸发。

(二)基础设施建设水平不断提升,为边疆民族地区经济融入国内国际市场开辟了通道

1. 公路铁路航空立体交通网络初步形成,极大地拉近了边疆民族地区与国内市场的距离

交通条件一直是制约边疆民族地区经济发展的重要因素。自对外开放以来,边疆民族地区积极开展基础设施建设,推动构建公路铁路航空交通网络,降低其相对与国内中心市场比较“靠边”的空间劣势。截至2019年末,边境县市高速公路、铁路(含高铁)和机场通达率分别达到62.14%、51.3%和13.57%,边疆民族地区县域交通网络初步形成。具体来看,2005年仅有9个边境县市建有高速公路,高速公路里程为649千米,占沿边地区的比重为17.49%。其中,仅辽宁省东港市就贡献了180千米。2020年边境县市高速路里程达到11301公里,占沿边地区的比重为33.70%,年均增速为14.57%。2000年边境县市铁路里程为7817千米,2020年边境县市铁路里程增加至10408千米,年均增速为1.37%。2000年边境县市民航机场数量仅有8个,截至2020年,边境县市民航机场增至24个,是2000年的3倍,占全国机场数量的10.08%。其中,新疆拥有8个、云南拥有5个、内蒙古拥有5个。同时,带动整个边疆民族地区区级交通网络逐步完善。例如,截至2021年底,新疆铁路通达所有地州市;建成兰新铁路、临哈高铁、库格铁路三条出疆通道;民用机场数量达23个,居全国第一。

2. 国际通道建设逐步推进,加强了边疆民族地区与国际市场的互联互通

自边疆民族地区对外开放以来,尤其是在“一带一路”倡议下,以公路、铁路为纽带,以六大经济走廊建设为依托,逐步构建起边疆民族地区连接国际市场的重要通道,边疆民族地区作为亚欧大陆的中心位置愈发凸显。以发展迅速的国际联运班列为例,2013年以来,经内蒙古开行的中欧班列突破1万列,占全国近1/2。其中,霍尔果斯口岸仅2021年中欧班列通行列数就占全国各铁路口岸通行列数的近50%,居全国首位。尤其在新冠肺炎疫情暴发以来,在国际客运航线停飞、公路受阻、水运停滞等情况下,中欧班列更是成为中外企业进出口的主要运输通道。2021年底中老铁路正式通车,目前广东、内蒙古等19省33市已通过以中老铁路为主干的运输网络同泰国、缅甸、老挝、马来西亚、柬埔寨、新加坡等近10个国家和地区进行进出口贸易,货物涵盖农食产品、日用百货、机电产品、矿产品等两千余种商品。国际通道的建设,不仅促进了边疆民族地区在通关运输上的便利,同时提高了通道沿线地区的产业集聚能力,推动边疆民族地区经济在国际产业链分工中占据一席之地。

3. 不断创新开放平台建设,推动边疆民族地区开放形式走向多元、高级

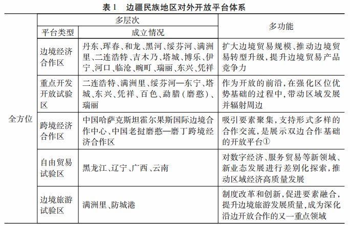
交通网络和国际通道的建设,为边疆民族地区利用“两种资源、两个市场”提供了基本保障。但相对于沿海开放,边疆民族地区面对的开放对象较为固定和单一,仅边境口岸作为边疆民族地区的开放窗口无法满足建设边疆民族地区高水平对外开放、推动边疆民族地区繁荣发展的要求。因此,创新开放平台、深化现有开放基础、扩大开放领域,成为提升边疆民族地区对外开放水平的关键。从1992年开始,支撑边境贸易发展的边境经济合作区陆续设立,边境经济合作区的建设在加速边境贸易发展的同时,促进了边疆民族地区与周边国家的经济技术合作。进一步扩大对外开放的时机成熟,催生了跨境经济合作区、重点开发开放试验区等开放平台的成立,边疆民族地区在对外开放中的发展定位得到强化,对外开放成为推动高质量发展的重要动力。2018年内蒙古满洲里和广西防城港两个边境旅游试验区的建立,是边疆民族地区对外开放的又一创新举措,边疆民族地区又一重要资源——文化资源得到开发和利用,同时也为深化与周边国家的合作搭建了一座无形的沟通桥梁。至此,以自由贸易试验区为引领,以重点开发开放试验区为核心,以跨境经济合作区为重点,以边境经济合作区为支撑的全方位、多层次、多功能的综合开放平台体系正式形成(具体如表1所示),推动边疆民族地区开放形式走向多元、高级,充分释放“边”的潜力。

(三)产业基础较为薄弱得到缓解,成为吸引各类发展要素的引力场

1. 要素吸引力进一步提升,边疆民族地区经济总量稳步增长

随着对外开放的深入,边疆民族地区不再是闭塞的、边缘的、远离市场的“靠边地带”,“边”成为一种资源得到开发,边疆民族地区成为连接国内国外“两个市场”的“中心地带”,吸引了各类发展要素到边疆民族地区,推动了经济快速发展,经济总量呈现不断上升趋势。如图3所示,边境县市的地区生产总值从1999年的882.9亿元增长到2020年的10012亿元,年均增速为11.67%;沿边地区生产总值从1999年的15857.6亿元增长到2020年的139518.5亿元,年均增速为10.39%。可以发现,边境县市年均增速高于全国平均水平11.56%,沿边地区年均增速略低于全国平均水平。与此同时,从GDP同比增长率来看,1999-2020年,边境县市的GDP同比增长率始终保持较高水平,且总体上高于同期全国平均水平。对外开放已成为加快边疆民族地区经济发展的重要引擎,并推动边疆民族地区经济实现跨越式发展。

2. 产业集聚能力进一步增强,边疆民族地区工业化水平不断提高

产业发展是地方经济的基础,也是从吸引要素到留住要素的关键。在边疆民族地区对外开放初期,国内主要以服务沿海地区优先发展为主,加之边疆民族地区产业化程度不够,产业基础较为薄弱,发展将原材料简单加工为初级产品运输到沿海地区进行深加工的承接贸易是这一时期边疆民族地区对外开放的重要贸易形式。但产品附加值较低,且与国内产业链粘合度较低,边疆民族地区产业集聚能力不足的开放特点,无法推动边疆民族地区实现高质量发展。随着边疆民族地区对外开放战略高度的上升,在国家统筹安排及边疆民族地区积极规划建设下,集加工、仓储、物流、金融服务等多功能为一体的开放平台逐步形成,配套相关税收优惠及财政支持,通过吸引国内外企业入驻以及承接东部沿海地区的产业转移共同推动形成边疆民族地区的产业基础,边疆民族地区资源整合和利用能力得到提升,边境贸易由简单加工逐步向深加工发展,产业链得到延伸,产业集聚能力进一步增强。如图4所示,从绝对规模来看,1999-2018年间,边境县市规模以上工业总产值总体呈现上升趋势。从所占比重来看,边境县市规模以上工业总产值占沿边地区及全国的比重均在不断提高。边疆民族地区工业化水平的提升,在为其拓展国外市场提供优势的同时,也为边疆民族地区深度融入国内产业链和供应链创造了条件。

3. 资源优势逐步向经济优势转化,边疆民族地区产业结构不断优化

为努力扩大边疆民族地区贸易产品相对优势,增强对外开放竞争力,边疆民族地区不断探索和挖掘其丰富的自然资源和人文资源。以口岸、合作社、产业园区等为牵动,初步形成了以农副产品、畜产品、特色产品(红木、珠宝等)、进出口资源(矿产、建材等)加工为主的特色加工业,以机电产品、机械器具、运输设备为主的制造业,以特色旅游业、民族文创产业、金融服务等为主的特色服务业的多层次特色产业体系,边疆民族地区资源得到开发和利用,推动边疆民族地区产业结构不断优化,资源优势不断向经济优势转化。截至2020年底,边境县市的三产比重为23∶29∶48,与1999年的36∶28∶36相比,边境县市一产占比不断下降,二产占比略有所上升,三产占比上升明显;沿边地区的三产比重为14∶34∶52,较1999年的19∶45∶36,沿边地区一产、二产占比不断下降,三产占比不断提高。可以发现,边境县市、沿边地区、全国的产业结构依次呈梯度发展,相对全国处于工业化后期的发展进程,边境县市尚处于工业化中期甚至是初期阶段。但在对外开放推动下,边疆民族地区产业结构在不断向现代化迈进,要素转化能力不断增强,自我发展能力在不断提升(具体如图5、图6、图7所示)。

(四)“引进来”和“走出去”相结合,边疆民族地区成为践行“命运共同体”理念的重要场域

“命运共同体”理念旨在推动共同发展,核心要义是“共同”。在开放初期,边疆民族地区主要依托产业园区及其优惠政策吸引国内外投资,将经济发展需要的资金、技术和先进经验等稀缺性资源“引进来”,以此逐步缩小同全国的发展差距。随着交通的通达、国际通道的建设、对外开放平台体系的完善以及与周边国家双边和多边合作机制的构建,加上毗邻周边国家经济建设缺乏资金、技术,边疆民族地区不再是依靠国际市场的“接受者”,一些跨境企业开始逐步“走出去”,以跨境劳务合作、境外承包工程、跨境投资等形式与周边国家开展产能、技术等合作。由此,边疆民族地区的对外开放实现了“引进来”与“走出去”相结合,推动了与周边国家的联合开发,共同发展。这既提升了边疆民族地区各族人民的幸福感、获得感、安全感,同时也带动了周边国家地区的经济发展,促进了人民生活水平的提高,边疆民族地区成为践行“命运共同体”理念的重要场域。2020 年1月1日,《外商投资法》和《优化营商环境条例》正式实施,边疆民族地区通过优化市场准入、投资规则,投资环境得到进一步优化。对外开放正在依托更高层次的开放平台、更加多元的合作领域、更具包容的发展理念,以更好的“引进来”推动更好的“走出去”,更多惠及自身以及周边国家的发展。

四、展望未来:新发展格局下边疆民族地区开放的实践指向

从沿海、沿江到沿边的开放范围的扩大,从“全方位、多层次、宽领域”、“陆海内外联动、东西双向互济”到“更大范围、更宽领域、更深层次”的开放格局的提升,边疆民族地区的发展定位得到深化、发展空间得到拓展。曾经的“闭塞边陲”成为利用“两种资源、两个市场”的桥梁纽带,曾经的“内陆边鄙”成为区域经济文化的交流中心。以开放促改革促发展,边疆民族地区的对外开放成为推动边疆民族地区繁荣稳定的重要举措。但我们也应认识到,“东快西慢、海强陆弱”仍是目前我国对外开放格局的基本特点。构建高水平全面开放新格局,边疆民族地区仍是重要的建设环节。新时代,聚焦构建新发展格局,统筹国内与国外,推动高质量发展,边疆民族地区对外开放应继续做好增强动力、强化保障、构筑支撑、优化环境等几方面的工作。

(一)加快边境贸易转型升级,提升边疆民族地区开放型经济发展水平

在对外开放推动下,边疆民族地区的边境贸易实现了一定的增长。但从整体来看,规模仍然较小。多变的地缘政治环境、较为单一的贸易结构以及较低的贸易层次等仍是制约边境贸易实现高发展的重要因素。因此,要提升边疆民族地区开放型经济发展水平,需转变传统的边境贸易发展思路,走“数字化”“跨界”转型之路。

第一,优化边境贸易发展的营商环境。一方面,利用人民币汇率较为稳定的优势,推进人民币从货物贸易、服务贸易到所有经常项目和直接投资的使用,推进更高水平跨境人民币投资便利化。另一方面,创新跨境结算模式,推动跨境结算电子化、流程化,实现边境贸易数字化,进一步提高边境贸易的效率。第二,支持边境贸易创新发展,优化边贸商品结构。立足要素禀赋,对接国内国外消费升级趋势,重点推动边贸商品多样化和技术化。在口岸经济发展较为专业和成熟的边疆民族地区,成立一批集聚沿边地区和毗邻国家特色商品、具有批发零售、展示展销等功能的商贸中心,进一步挖掘潜在市场需求,丰富边境贸易产品种类。综合考虑毗邻国家市场规模、贸易潜力、消费结构、产业互补、外贸主体需求等因素,依托开放平台,发挥龙头企业在技术、业态等方面的创新引领作用,加强品牌、质量和渠道建设,并适时推动传统劳动密集型产业转型升级,实现产品集约化、专业化生产。第三,推动“通道经济”向“落地经济”转型,提升边贸层次。具体来说,要推动跨境旅游、跨境加工、跨境金融、跨境电商、跨境物流、外贸综合服务等新业态、新模式的发展。其中,以发展跨境电商为核心,推动服务贸易数字化发展为重点,探索“互联网+边境贸易”“跨境电商+边民互市““边民互市+产业”“边民互市+专业市场”等交易模式在边境贸易中的实践应用,加强特色产业间的对接协作,促进形成具有跨境特色、比较优势的产业链,提高边境民族地区进出口资源和产品的落地加工率。

(二)继续推进基础设施互联互通建设,为提升边疆民族地区开放水平提供基础保障

围绕“通达”,实现“便利”,是边疆民族地区基础设施建设的基本定位,也是发挥边疆民族地区区位优势的第一步。但由于气候环境、投资收益周期特点等因素导致边疆民族地区基础设施历史欠账较多,基础设施便利化水平还有待进一步提高,且边疆民族地区内部具体发展水平也存在较大差异。为更好地联通国内和国际市场,边疆民族地区需进一步整合资金和政策资源,继续推进基础设施互联互通建设。第一,加强口岸基础设施建设,提升口岸综合功能。一方面,强化口岸信息化建设,提升口岸查验、通关等能力。以信息化、数字化为导向,推进口岸电子化、智能化等现代化水平;另一方面,完善口岸仓储、金融、文化等生产性、社会性基础设施建设,提升口岸承载、服务能力。第二,推进公路、铁路、航空等交通运输干线“点—线—面”网络布局,强化边疆民族地区通道枢纽地位。以口岸为依托,以“一带一路”六大经济走廊为重点,以沿线重点城市为枢纽,完成“通道+枢纽+网络”的现代物流通道建设,为拓展国际合作空间、通往国内市场腹地提供可能,推动边疆民族地区建设成为国际物流枢纽中心,进一步提升开放水平。

(三)构建高水平特色产业集群,为强化边疆民族地区开放竞争优势提供有力支撑

多层次、多功能的沿边开放平台布局加上政策优惠,将吸引具有技术、市场竞争优势的企业和辐射带动能力较强的项目到边疆民族地区投资和落户,边疆民族地区的产业结构将不断优化。但总体而言,边疆民族地区现有的部分对外开放平台在资金利用率、技术成果转化率和企业盈利能力等方面还相对较低,产业基础仍较为薄弱,无法为高水平对外开放提供强有力支撑。进入新时代,为提升对外开放水平,边疆民族地区应立足实际,因地制宜,发掘和培育特色产业,促进产业园区化、链条化、集群化发展,提升边疆民族地区产业链供应链的全球竞争力。

第一,积极利用现有各类开放平台,提升边疆民族地区产业基础能力。一方面,做好兴边富民行动、西部大开发、“一带一路”倡议、乡村振兴等政策协同,借助政府提供的技术、人才等支持,培育壮大特色优势产业。另一方面,利用好自由贸易试验区、跨境经济合作区、重点开发开放试验区等对外开放平台处于建设探索时期的优惠政策,进一步明确各平台功能和定位,吸引和支持内地企业与边境地区企业联合参与对外投资、对外承包工程和对外劳务合作;并可以根据各类对外开放平台的特点和功能,积极承接国内外产业转移,成为留住国内产业链关键环节的“最后一道防线”。第二,构建产业前后向联系,推动产业延伸发展。以提升制造业产业附加值、增加服务业就业规模为导向,围绕特色农产品、能源、纺织、建材、机电等特色加工业以及边境旅游、民族文化产业等特色服务业,利用“互联网+”、大数据等技术,边境经济合作区、边境旅游试验区等平台,强化产业链条整合与开发,不断探索新产业、新业态发展模式,打破时空的限制,促进一、二、三产业深度融合,助力边疆民族地区经济高质量发展。第三,大力发展现代物流业,促进产业集聚发展。发挥边疆民族地区作为区域中心枢纽的位置优势,依托口岸、沿边重点城市构建的现代物流通道,重点发展现代物流,尤其是跨境物流。在吸引物流企业和货源企业的同时,促进货源与本地产业需求融合,推动沿线产业集聚进程,不断提升经济内生发展动力。

(四)以“一带一路”建设为引领,为深化边疆民族地区开放营造良好的外部环境

日益复杂的国际环境,使国际分工和全球产业链建设、国家间关系和全球化进程都将受到不同程度的影响。“在危机中育新机”,边疆民族地区对外开放应紧紧围绕区位和人文等禀赋优势,以“一带一路”为引领,积极营造良好的外部环境,为形成“以外促内”,激发边疆民族地区参与国内大循环的活力、“以内促外”,推动边疆民族地区成为对外开放新高地和“内外联动”,加快边疆民族地区成为促进“双循环”的桥梁纽带创造环境条件。一方面,创新民间人文交流形式,改善边疆民族地区周边地缘政治环境。发挥边疆民族地区跨境民族之间文化同源、习俗相近的优势,以艺术节、文化周、交流会、比赛、论坛、公派留学、公益行动、旅游等形式,涉及文化、教育、医疗、旅游等领域,开展多样化的品牌活动,加强文化互动,为边疆民族地区对外开放注入更多亲和力和软实力。另一方面,构建高层次协商对话机制,推动临时性合作走向建立中长期合作机制。从经贸合作到缔结友好关系再到建立双边、多边合作机制,推动边疆民族地区对外开放与周边国家发展战略对接,使边疆民族地区成为新时代深化睦邻友好合作的重要阵地,为构建“命运共同体”提供持续动力。

(作者:张丽君,william威廉中文官网中国兴边富民战略研究院执行院长、william威廉中文官网经济学院教授;赵钱,william威廉中文官网经济学院博士研究生。)

原文发表于《中华民族共同体研究》2022年第6期。

原文链接https://mp.weixin.qq.com/s/Qww-u2a5m0K5xkcKDtZTDA

  • william威廉中文官网
  • william威廉中文官网
  • william威廉中文官网
  • william威廉中文官网